|  ENGLISH

通知

培训信息
您当前的位置:首页 > 通知 > 培训信息
2021年8月北京NAS410/EN4179更新培训通知

信息来源:航空航天无损检测认证部人员认证 文章作者:Admin 发布时间:2021年06月07日

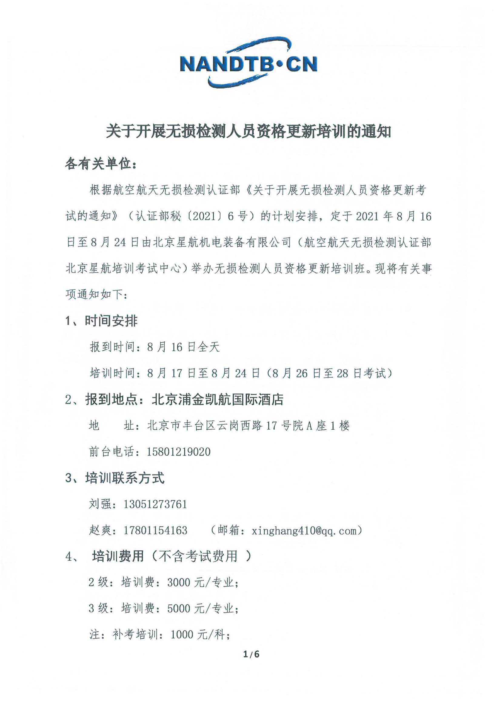
关于开展无损检测人员资格更新培训的通知_页面_1.jpg

关于开展无损检测人员资格更新培训的通知_页面_2.jpg

关于开展无损检测人员资格更新培训的通知_页面_3.jpg

关于开展无损检测人员资格更新培训的通知_页面_4.jpg

关于开展无损检测人员资格更新培训的通知_页面_5.jpg

关于开展无损检测人员资格更新培训的通知_页面_6.jpg


关于开展无损检测人员资格更新培训的通知.pdf