LOGIN
|
简体中文
Home
·
Board
·
Inform
·
Exam
·
Training
·
Technology
·
Download
·
Contact
Exam
Notes for Application
Rule
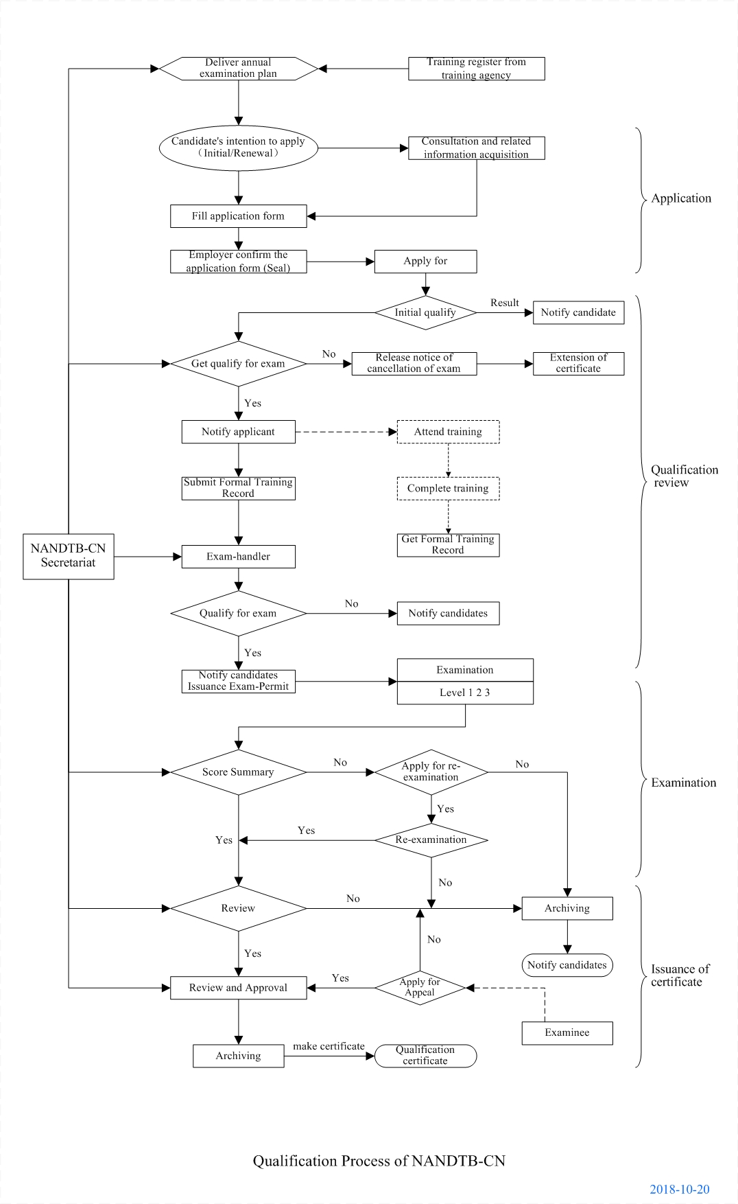
Process
Examer
Exam Agency
Process
Location:
Home
>
Exam
>
Process
Qualification & Examination Process
Source: 航空航天无损检测认证部人员认证
Author: Admin
Date: 2023年04月29日